188改名为Taptap点点 - 官网入口
公司概况
188改名为Taptap点点简介
管理团队
组织架构
188改名taptap官网入口
发展历程
企业荣誉
新闻中心
公司要闻
动态速递
公示公告
核心业务
产品展示
技术研发
党的建设
党建工作
群团活动
公示公告
企业文化
媒体报道
员工风采
员工天地
微电影
学习专栏
联系我们
联系方式
在线地图
新闻中心
公司要闻
动态速递
公示公告
您的位置:
首页
> 新闻中心 >
公示公告
公示公告
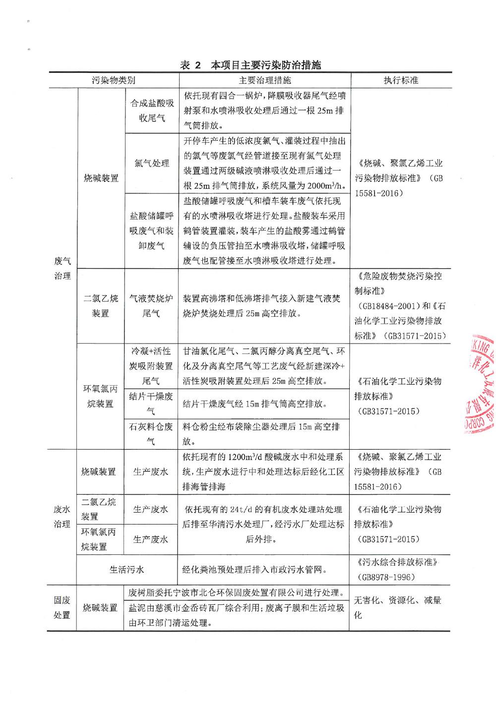
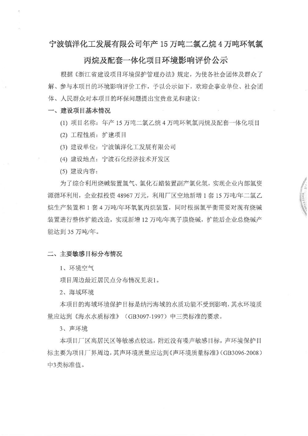
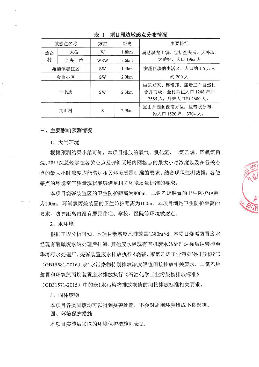
宁波镇洋化工发展有限公司年产15万吨二氯乙烷4万吨环氧氯丙烷及配套一体化项目环境影响评价公示
来源:
发布日期:
2018-09-06
点击次数:
2759