
您的位置:首页 > 党的建设 > 党建工作
党建工作 公司扎实推进标准化建设提升党建工作水平
来源:
发布日期:
2018-09-20
点击次数:
1619
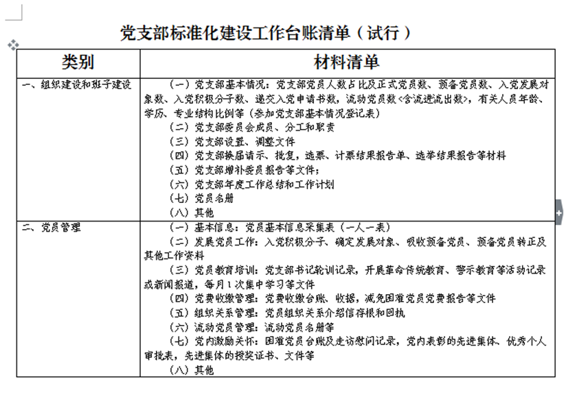
为扎实推进党建工作标准化建设,近日,公司党委向各支部下发了《党支部标准化建设工作台账目录清单(试行)》。
台账目录清单目前主要由组织建设和班子建设、党员管理、党内组织生活、作用途径发挥和特色工作、制度建设和上级文件6个部分组成,将根据最新要求及时进行调整。为扎实做好此项工作,公司党委于8月广泛征求了各支部建议,集思广益、优中选优,最终确定清单内容。支部台账目录清单逐一明确了工作内容,让党建工作更清楚,任务更具体,管理更规范,为全面加强企业党支部建设提供了强有力的保障。
下一步,公司党委将继续在党建工作的组织设置标准化、教育管理标准化等方面下功夫,不断提高基层党组织各项工作水平,为集团公司“打造新时代国企党建工作新高地”贡献镇洋力量。(党群工作部 武军)











